Networkof.One Logo Networkof.One Join the Network →

AI powered scheduling
and XRPL payments

One platform for the three pillars of organized activity: scheduling, payments, communication. Starting in sports then expanding to every sector.

50 to 70 percent
Fee savings
35 percent
Admin time saved
> 10k in 90 days
Pilot tx volume
3 to 4s settlement ~0.000015 XRP fee XRPL Hooks and Channels

About Networkof.One

Give everything with love and respect — our work is tech with purpose

Networkof.One unifies scheduling, payments, and communication in a single mobile‑first experience. We launch in the Oregon sports market with 150 to 175 officials, then expand West Coast, USA, and globally. The platform is backward compatible so organizations can migrate from legacy tools in minutes. This build is more than a PoC and ready for real‑world pilots.

EF
Emery Frazier
Founder — Sports official — Community leader
MSK
Muhammad Saad Khalil
Lead XRPL developer — Systems architect

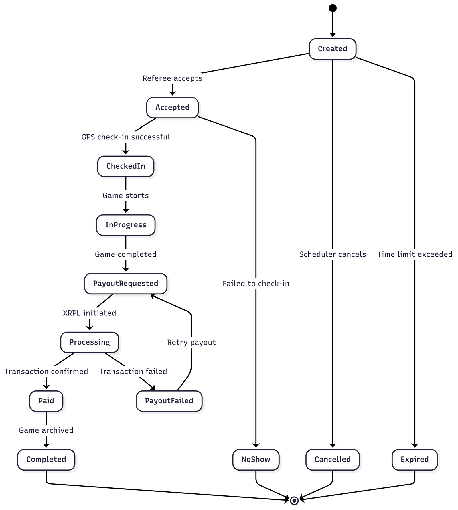
How it works

Simple flow for schedulers, referees, and admins

1.

Sign up

Create an account as scheduler, referee, or organization.

2.

Schedule

AI assisted game creation and assignment.

3.

Accept

Referees accept and confirm games in app.

4.

Check in

GPS check in at venue to verify arrival.

5.

Payout

XRPL triggered payout flow — testnet or mock for pilots.

6.

Track

Real time status, notifications, and reports.

Technical overview

Built for speed, cost, and scale on XRPL

XRPL integration

  • Payment Channels for instant micro payouts
  • Hooks to automate referral residuals
  • Multi currency support for cross border
  • WebSocket and JSON RPC for realtime

Security

  • Multi sig wallets
  • MFA and encrypted keys
  • Tangem support
  • Offline fallbacks

Architecture

  • Modular services and domain use cases
  • Realtime updates and analytics
  • High throughput and low fee design
  • Portable to other verticals
System architecture diagram

Roadmap and Milestones

Twelve-month path from AI mastery to pilot and scale

Months 1–3
  • Build and train AI SPC engine (Scheduling, Payments, Communication)
  • Integrate XRPL hooks and payment channels
  • Security audits and wallet onboarding (Tangem + multi-sig)
Months 4–6
  • Optimize AI scheduling and payment automation
  • Develop migration tools for ReffTown & ArbiterSports
  • Add sport-specific templates (basketball, soccer, volleyball)
  • Internal QA with early adopters
Months 7–9
  • Finalize AI mastery with full SPC functionality
  • Enable referral payouts via XRPL smart hooks
  • Publish benchmark metrics (cost/time savings)
  • Prepare Oregon pilot contracts
Months 10–12
  • Oregon pilot launch: 150–175 officials, ~400 games in 60 days
  • Capture ROI data and publish success case study
  • Expand pilot learnings to 2–4 West Coast states
  • Begin scaling AI SPC engine into other sectors (education, events)

Market and sustainability

Real adoption and real value at low cost

Sports First Strategy

  • Oregon market size about 4M. Target 3 to 12 percent share in year one.
  • Expand to West Coast then USA then global.
  • Oregon revenue target: 60k to 240k
  • West Coast target: 600k to 2.4M
  • USA target: 3M to 12M
  • Global sports target: 30M to 100M

Monetization

  • Transparent platform fee per transaction
  • Subscription plans for schools and leagues
  • Referral residuals for ambassadors
  • Analytics and premium scheduling add ons

Key Performance Indicators

3-4s
Transaction Speed
~0.000015
XRP Fee
-35%
Admin Time Saved
50-70%
Fee Savings
Market Growth Chart

Proof of concept – MVP demo

See the system in action – video and screenshots

MVP Screenshot 1
MVP Screenshot 2
MVP Screenshot 3
MVP Screenshot 4

Press

Media kit and contact coming soon.

Our Vision for the Future

Half the cost, Twice the value.

📍

Oregon Pilot

Test MVP with live leagues & officials. Publish results.

🌉

West Coast

Scale via networks; migration in minutes; referral flywheel.

🌎

USA → Global

Federation partners; multi‑currency XRPL payments.

🏞️

Beyond Sports

Education, parks, events, government — AI‑SPC for any sector.

XRPL Edge

3–4s settlement, near‑zero fees, Hooks for automated referrals, Payment Channels for micro‑payouts, multi‑sig for compliance.

🧩
Open‑Source Bridge

Migration tools & APIs to onboard legacy systems across sports and community sectors.

📈
Impact

500K+ XRPL transactions/year within 24 months; proven fee & time savings.

Join Networkof.One & Co‑Create

Judges, partners, officials, and XRPL devs — we’d love to connect. Tell us your role and how you’d like to collaborate.

Location: Oregon, USA
We'll never share your info.

Grant Documents